Maham Fatima's Portfolio

Make-A-Wish Cake
DESCRIPTION
One of the best parts of having a birthday is making a wish and blowing out your candles. However this special day only comes once in 365 days. The " Make-a-Wish Cake" allows you to blow and make a wish whenever you feel like it. This is a great tool to solve the following issues:
-
Increase safety for babies
-
Don't want to serve cake as a treat
-
Birthday cake fatigue for clustered parties
-
Dietary restrictions / health
-
-
Forget to buy candles
-
Reduce germs from blowing on cake
While keeping traditions going!
However, while these are good use cases that this cake can solve - this project was inspired by my cousin and serves an important purpose. He lives in a building in downtown Toronto. He got stuck in his building's elevator by himself which caused him to develop a fear of elevators. Since he lives on a really high floor it is not practical for him to avoid the elevator so he must face his fears using tools such as the cable breathing technique and focuses on practicing deep breathing in a fun and interactive way for kids and adults alike! You can also make wishes using this tool which may help encourage positive thinking and encourage you to decide what you want so you can work towards your wishes.
Deep breathing can benefit many people including people with conditions such as anxiety, ahstma, stress and COPD.¹ The candle breathing technique involves sitting up, taking a deep breath as if you are smelling the cake, and breathing out and blowing the candle. You can imagine this with your fingers or use this cake for a more fun and interactive way to encourage deep breathing. You can repeat as many times as needed.² A Harvard Medical School article suggests practicing deep breathing once or twice a day at the same time for 10 to 20 minutes to establish a habit is beneficial for avoiding a chronic flight or flight response to stress which is detrimental for your health.³
References
(these are also listed below in references too but this is for in-text citation for the above paragraph)
1. Diaphragmatic breathing exercises & benefits. Cleveland Clinic. (2024, May 1).
https://my.clevelandclinic.org/health/articles/9445- diaphragmatic-breathing
2. Candle Breathing. Twinkl. (n.d.). https://www.twinkl.ca/teaching-wiki/candle-breathing
3. Relaxation techniques: Breath control helps quell errant stress response. Harvard Health. (2024, July 24). https://www.health.harvard.edu/mind-and-mood/relaxation-techniques-breath-control-helps-quell-errant-stress-response

Concept Development + Final Artifact
Materials Used:
Components
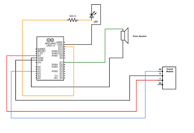
- Arduino Uno
- Resistors and jumper wires
- Piezo speaker
- Sound sensor (for the microphone capability)
- LED ( I chose a 10 mm yellow led
- Breadboard
Materials used to make cake and candle
- air dry clay
- clear paper ( I used the paper that came on an electronic for packaging but wax paper would work too)
- paint
- Elmers white glue (used for glaze on cake)
- paper straw
- fake sprinkles
Materials to make cake platform to hide wires
- 2 small canvases
- 2 mini canvases
- paper
- hot glue
- washi tape
- clear tape
- glitter
How It Works:
1. When power is. connected the LED is on (HIGH)
2. The user "smells" the cake taking a deep breath in and holds it. The user then blows on the cake triggering the sound sensor which turns the led off (LOW) and also triggers the tune of happy birthday to be played through the speakers
3. After a delay the candle lights up again ready to be blown again for fun or to continue practicing deep breathing!


Early ideas on white board
Later refined sketch


earlier look at wires
final look at cake


A look at making the cake. A wooden roll with clay
Making of the candle. paper straw wrapped with wash and led covered with translucent paper

Concealing the wiring into the cake box.

Making the cake box out of canvases and hot glue.

Soldering the LED still ended up being too short so I used F/F cables to extend it away from the board as I no longer had access to the soldering tools .
Video showing interaction
Reference materials:
Arduino with sound sensor and led. K&Rproject. (2018, August 25). https://kandrproject.blogspot.com/2018/01/arduino-with-sound- sensor-and-led- code.html
Blink. Docs arduino. (n.d.). https://docs.arduino.cc/tutorials/uno-rev3/Blink/
Candle Breathing. Twinkl. (n.d.). https://www.twinkl.ca/teaching-wiki/candle-breathing
Diaphragmatic breathing exercises & benefits. Cleveland Clinic. (2024, May 1). https://my.clevelandclinic.org/health/articles/9445- diaphragmatic-breathing
Relaxation techniques: Breath control helps quell errant stress response. Harvard Health. (2024, July 24). https://www.health.harvard.edu/mind-and-mood/relaxation-techniques-breath-control-helps-quell-errant-stress-response
Saroiane. (2015, April 9). Playing “ happy birthday to you” on Arduino. Arduino Forum. https://forum.arduino.cc/t/playing-happy-birthday-to-you-on- arduino/303601
I learned about the items I was using (sound sensor, speaker, and led) and their code and wiring through the first and sixth resources (one was about playing music and the other one about controlling LEDs with a sound sensor). I used the second one, the blink tutorial, to get used to wiring the Arduino to practice. The other links (3-5) helped me understand candle breathing and its benefits.
